根据工作需要,我院面向社会公开招聘事业编制工作人员。现将相关情况公告如下:
一、招聘单位简介
故宫博物院成立于1925年10月10日,是在明清皇宫及其收藏基础上建立起来的大型综合性古代艺术博物馆。故宫于1961年被国务院列为第一批“全国重点文物保护单位”,1987年被联合国教科文组织列入“世界遗产名录”。故宫博物院于2007年被评为国家5A级旅游景区,2008年被评为首批国家一级博物馆。
二、应聘人员基本条件
1.具有中华人民共和国国籍,遵守宪法和法律;
2.政治立场坚定,拥护中国共产党的领导和中国特色社会主义制度,增强“四个意识”,坚定“四个自信”,做到“两个维护”,在思想上政治上行动上同以习近平同志为核心的党中央保持高度一致;
3.具有良好的品行,热爱文化和旅游事业;
4.具有招聘岗位所需的专业或技能条件,具备适应岗位要求的身体条件、心理素质及岗位所需要的其他条件;
5.曾因犯罪受过刑事处罚的、被开除公职的、正在接受纪律审查的或涉嫌违法犯罪正在接受调查的人员,以及有法律规定不得应聘为事业单位工作人员的,不得报考。
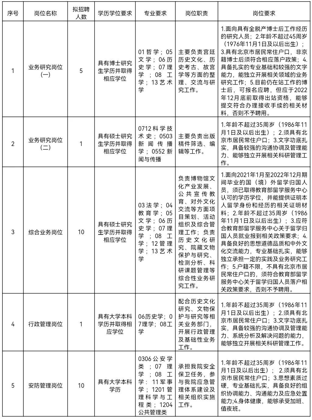
三、招聘岗位及要求

专业参考目录为教育部《学位授予和人才培养学科目录(2018年版)》《普通高等学校本科专业目录(2020年版)》《学位授予单位(不含军队单位)自主设置二级学科名单(截至2020年6月30日)》以及研招网最新信息。岗位学历要求为应聘人员已获得的最高学历,岗位专业要求为应聘人员已获得的最高学历对应专业。对于专业接近但不在上述目录中的,应聘人员可与我院联系确认是否符合岗位要求。四、招聘流程(一)报名和资格审查报名时间:自公告发布之日起至1月6日。报名方式:请点击https://campus.chinahr.com/pages/dpm/,应聘人员需按要求完成在线注册、报名等程序。所填信息应真实、准确、有效。资格审查:我院根据各招聘岗位的条件要求,对应聘人员进行资格审查。如所填信息虚假或未按要求填报,资格审查将不予通过。资格审查贯穿招聘工作全过程,在招聘各环节发现应聘人员不符合报考资格条件的,我院均可取消其报考资格或聘用资格。我院将根据新冠肺炎疫情防控要求,结合实际情况组织通过资格审查的应聘人员参加考试。(二)笔试笔试内容为综合素质测试,同一岗位通过资格审查人数和招聘岗位人数之比不低于5:1方可开考。达不到该比例的,是否按照该岗位通过资格审查的实际人数进行考试,将由我院研究确定。笔试成绩满分100分,笔试成绩60分及以上者有资格进入面试。笔试时间、地点及方式另行通知。(三)面试根据招聘岗位的笔试成绩由高到低排名,按与岗位招聘人数5:1的比例确定进入面试人选,达不到该比例的,按通过合格分数线的实际人数进行面试。如有应聘人员主动放弃面试资格,按照笔试成绩排名顺序依次递补。面试当天,将对应聘人员进行资格复审,因应聘人员自愿放弃、资格复审未通过等原因产生的面试人选空缺,不再递补。 面试成绩满分100分,面试成绩60分及以上者有资格进入考察和体检程序。如同一岗位应聘人员面试成绩均未达到60分,取消该岗位的招聘计划。面试时间、地点及方式另行通知。(四)考察和体检根据综合成绩(综合成绩=笔试成绩×30%+面试成绩×70%)由高到低的顺序,按与岗位招聘人数1:1的比例确定考察和体检人选。考察合格后,组织应聘人员进行体检,体检标准参照公务员体检执行。我院统一组织考察和体检工作。应聘人员考察、体检不合格或自愿放弃应聘的,取消聘用资格,相关岗位不再递补。(五)公示和聘用根据综合成绩、考察和体检结果,经研究确定拟聘用人选。拟聘用人员信息将在中央和国家机关所属事业单位公开招聘服务平台进行公示,公示期为7个工作日。公示无异议后,即按相关规定办理聘用手续。我院按规定实行试用期制度,试用期期间或期满不合格的,取消聘用。试用期满合格的,予以聘用。五、其他事项(一)报名与考试时使用的身份证必须一致。(二)每人限报1个岗位。根据《事业单位人事管理回避规定》,应聘人员不得报考聘用后构成回避关系的岗位。(三)应聘人员所提供的各种材料务必真实、准确、有效,招聘过程中如发现有弄虚作假、舞弊等行为,一经查实,立即取消考试资格及聘用资格。有关违纪违规行为将依照《事业单位公开招聘违纪违规行为处理规定》等进行处理。(四)招聘过程中因电话、短信等通讯不畅导致无法通知到应聘人员本人的,后果由本人负责。(五)本次招聘仅接受网上报名,不接受其他形式报名。(六)招聘全过程均不向应聘人员收取任何费用。(七)在招考组织实施过程中,将按照国家和北京市有关防疫政策要求,落实防疫措施,应聘人员应予以配合。(八)本公告由故宫博物院负责解释。六、联系方式咨询电话:010-85007040咨询时间:工作日上午9:00-11:00 下午14:00-16:00地址:北京市东城区景山前街4号邮编:100009