为加强事业单位工作人员队伍建设,规范进人行为,根据《事业单位人事管理条例》(国务院令第652号)、《重庆市事业单位公开招聘人员实施办法》(渝人发〔2006〕44号)和市委组织部、市人力社保局《关于进一步规范事业单位公开招聘工作的通知》(渝人社发〔2011〕326号)等规定,经市人力社保局备案,现面向社会公开招聘事业单位工作人员。
一、单位简介
四川外国语大学,简称“川外”,坐落在重庆市沙坪坝区,是一所经国家教育部批准,隶属于重庆市人民政府的全日制普通高校,为国家最早设立的四所外语专业高等院校之一。
学校秉承“团结、勤奋、严谨、求实”的优良校风,弘扬“海纳百川,学贯中外”的校训精神,形成了“国际导向、外语共核、多元发展”的办学特色,开拓出一条“内涵发展,质量为先,中外合作,分类培养”的办学路径。
学校现已发展成为一所以外国语言文学学科为主,中国语言文学、新闻传播学、教育学、经済学、管理学、法学等学科协调发展的多科型外国语大学,具备了博士研究生教育、硕士研究生教育、本科教育、留学生教育、继续教育及强化培训等多形式、多层次的完备办学体系。学校还设有外国语言文学博士后科研流动站,创办了《外国语文》《英语研究》等学术期刊;学校已成为西南地区外语和涉外人才培养以及外国语言文化、对外经济贸易、国际问题研究的重要基地。
学校背靠歌乐,面临嘉陵,是重庆市著名的和谐生态型校园,拥有附属小学和附属中学。
二、招聘原则
坚持公开、平等、竞争、择优原则,按照德才兼备的标准,采取考试考察相结合的方式进行。
三、招聘单位及人数
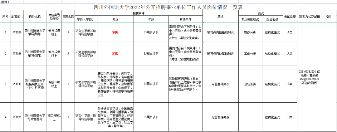
本次面向社会公开招聘工作人员10名,具体岗位条件详见《四川外国语大学2022年公开招聘事业单位工作人员岗位一览表》(附件1)。
四、招聘范围和对象
(一)基本条件
1.具有中华人民共和国国籍;
2.遵守宪法和法律;
3.具有良好的品行;
4.适应岗位要求的身体条件;
5.符合岗位所需的其他条件;
6.具备国家规定的该岗位所需的必要条件。
(二)以下人员不纳入本次招聘范围
曾因犯罪受过刑事处罚或曾被开除公职的人员;刑罚尚未执行完毕或属于刑事案件被告人、犯罪嫌疑人,司法机关尚未撤销案件、检察机关尚未作出不起诉决定或人民法院尚未宣告无罪的人员;尚未解除党纪、政纪处分或正在接受纪律审查的人员;因违反法律法规或单位人事纪律等被单位辞退或解聘未满5年的原机关事业单位工作人员;因违反机关事业单位工作人员招录(聘)纪律而处于禁考期的人员;最高人民法院公布的失信被执行人;国家有关部委联合签署备忘录明确的失信情形人员。
现役军人;在读的非2022应届毕业生;试用期内的市内机关事业单位人员(含新提拔领导干部的职务试用期);市内未满机关事业单位招录(聘)公告中或双方签订的事业单位聘用合同中约定的最低服务期限的机关事业单位工作人员;参加我市机关事业单位招录(聘)已进入拟录(聘)用公示环节的人员;我市公费培养、定向到基层教育(医疗卫生)机构就业,未满最低服务期限或本公告发布之日前未按规定程序解除培养及就业协议的师范(医学)生。
法律法规规定不得聘用为事业单位工作人员的其他情形人员。
(三)年龄计算
本公告招聘岗位所要求的年龄计算截止时间为2022年8月31日,如“35周岁以下”,指未满36周岁,在1986年9月1日及以后出生,依次类推。其中,退役军人报考的,年龄放宽3周岁。
(四)毕业(学位)证书及专业
报考人员应凭已取得的毕业(学位)证书报考。在国(境)内高校毕业的报考人员,须在资格复审时提交学历(学位)证书,在国(境)外高校毕业的报考人员,须在资格复审时出具教育部中国留学服务中心的学历(学位)认证。报考人员为2022届境内高校毕业生暂时若未拿到毕业(学位)证,可提供学生证或学校盖章的就业推荐表,最迟须在2022年12月31日前之前提交毕业(学位)证;在国(境)外高校毕业的报考人员,最迟须在2022年12月31日前提交教育部中国留学服务中心的学历(学位)认证。
参照国家教育行政部门颁布的普通高校学科(专业)目录(附件2、3)和《重庆市考试录用公务员专业参考目录(2015年下半年修订)》(附件4)(以下简称《专业参考目录》)进行专业资格审核。
专业资格审核以毕业证书(不含辅修专业或辅修学位专业相关证书)载明的专业名称为准。报考人员报名时应诚信、准确、规范填报毕业专业。
专业名称与《专业参考目录》中专业称谓相似但不完全一致的,经负责专业资格条件审核的单位认定,可视为符合专业要求。
(五)特别说明
本简章所要求的条件中,所指“以上”“ 以下”“ 以前”“ 以后”均包含本级(数),如35周岁以下,均含35周岁;如专技12级以上,均含专技12级,以此类推。
本简章所涉及的时间节点,除明确约定外,均以本简章发布之日计算。
五、报名及资格初审
本次公开招聘实行网上报名。报考人员应仔细对照招聘岗位要求,诚信、准确填写报考信息,并按网页提示上传电子材料(含电子登记照)。招聘方对照岗位报考要求,对报考人员填报的信息进行网上资格初审,并在面试前进行资格复审,凡审查不合格的,取消进入下一环节资格。任何单位和个人不得以任何理由拒绝符合报考条件的人员报名并参加考试。
(一)提交报考申请
报考人员通过四川外国语大学人才招聘网(网址:rszp.sisu.edu.cn)进入报名系统进行网上报名。报名通道开放时间为2022年9月18日上午9:00起至9月22日12:00止。报考人员只能选择报名系统中一个单位的一个岗位进行报名,报名与考试时使用的身份证必须一致。报名及缴费全部结束后1个工作日之内公布各岗位确认报名人数。
(二)查询资格初审结果
招聘方对报考人员资格条件进行网上初审。资格初审不合格的,不能进入下一环节。报考人员可在网上报名1日后登录报名网站,查询资格初审结果(如对资格初审结果有疑问,可咨询学校人事处,联系方式65385230)。通过资格初审的应聘人员应及时记录报名账号等信息,方便后续信息查询;如因填报信息错误而未通过审核的,可在2022年9月22日15:00以前及时进行修改,由招聘方重新进行资格初审。报考人员应慎重选择报考单位及岗位,一经资格审查通过后,不能更改报考单位及岗位。
(三)网上缴费
报考人员资格初审合格后,须在2022年9月22日17:30前登录http://paytc.sisu.edu.cn/xysf/,点击注册(注意:须使用报名人员姓名和身份证号码),完成注册后,选择公开招聘报名考务费项目,完成缴费(按财政、物价部门批准的标准收取)。网络报名后未在规定时间内缴费确认者,视为自动放弃参与本次招聘。
(四)打印准考证
报名资格初审合格并缴纳了考务费的人员,请于2022年9月23日9:00至2022年9月25日9:00登录四川外国语大学人才招聘网报名系统打印本人准考证(使用A4纸打印,保证字迹、照片清晰),并在考试当天持本人准考证和身份证原件按时到准考证指定的考点参加考试。因未打印准考证而影响参加考试的责任,由考生自负。
(五)未达到开考比例情形的处理
实际报名人数与拟招聘岗位名额比例须达到5:1。达不到开考比例的,相应递减招聘名额或取消招聘岗位;其中属急需紧缺人才的,有关情况经市级事业单位人事综合管理部门认定后,可作为紧缺岗位开考。
六、考试
本次公开招聘考试包括笔试和面试,其中面试为专业技能测试和综合面试。各岗位具体考试科目项目详见《四川外国语大学2022年公开招聘教学科研工作人员岗位一览表》(附件1)。
考试时间暂定为9月25日,具体考试安排、地点以四川外国语大学人才招聘网(rszp.sisu.edu.cn)公布为准。
参考人员应及时关注报名网站、考试现场等公布的疫情防控要求,自觉配合考务机构执行疫情防控相关要求。
(一)笔试
A类考试类型岗位笔试内容为:辅导员岗位基础知识,主要包括时事政治、高等教育、教师职业道德等相关知识,分值100分。采用闭卷笔答方式,考试时间为120分钟。
B类考试类型岗位笔试内容为:专业基础知识,主要内容为所报考学科专业知识,分值100分。采用闭卷笔答方式,考试时间为90分钟。
C类考试类型岗位笔试内容为:综合管理知识,主要包括时事政治、法律常识、管理知识、高等教育、事业单位人事管理政策法规等相关知识,分值100分。采用闭卷笔答方式,考试时间为120分钟。
各类考试的范围详见附件7。
在笔试中有缺考的,不得进入面试环节。
A、B类考试类型岗位进入专业技能测试的人员,均按照与招聘岗位名额5:1比例,根据笔试成绩从高到低依次确定。进入综合面试的人员,按照与招聘岗位名额3:1比例,根据笔试成绩和专业技能测试成绩之和,从高到低依次确定。
C类考试类型岗位进入综合面试的人员,按照与招聘岗位名额5:1比例,根据笔试成绩,从高到低依次确定。
若最后一名进入专业技能测试或综合面试环节人选成绩相同,则并列进入。
若实际参加面试人选达不到预定比例的,最低可按2:1竞争比例开展面试;竞争比例达不到2:1的,相应递减招聘名额,招聘名额无法递减的,取消该岗位招聘。其中属急需紧缺岗位的,报市级事业单位人事综合管理部门备案同意后,可进一步降低开考比例。
(二)资格复审
面试人选应按四川外国语大学人才招聘网通知的时间和材料要求(见附件5),将复审材料扫描件提交到rscrsk@sisu.edu.cn电子邮箱,接受资格复审。
复审时间安排在面试人选名单公示期内或公示结束后5日内。资格复审合格者,参加面试;资格复审不合格或经确认主动放弃面试的,其缺额按报考该岗位应聘人员的笔试总成绩从高到低依次递补,递补次数由招聘方研究确定。若递补人选笔试总成绩相同,则并列进入面试。
应聘人员属机关事业单位工作人员,须在面试前的资格复审时向招聘方出具《机关事业单位工作人员诚信应聘承诺》(附件6),不能按期提供《机关事业单位工作人员诚信应聘承诺》或经核实处于最低服务期限的,取消进入后续环节及聘用资格。
(三)面试
面试由招聘方组织实施,市级事业单位人事综合管理部门进行指导和监督。面试具体时间地点等事项在四川外国语大学人才招聘网公布。
面试环节中,专业技能测试方式包括案例分析或现场答辩,主要测试应聘人员的专业操作水平、专业实践能力等;综合面试为结构化面试,主要对应聘人员的语言表达、综合分析、逻辑思维、团队意识、职业素养等方面进行综合考量。各岗位开展面试的具体方式详见本公告附件1。各面试方式分值均为100分,专业技能测试时间不少于10分钟,综合面试时间不少于10分钟
面试组织工作按照《重庆市事业单位公开招聘工作人员面试办法》(渝人社发〔2016〕281号)等执行。未按规定时间到指定地点参加面试的,不再进入本次招聘后续环节。面试成绩当场公布并由考生签字确认。面试当天,因考生弃考等导致未达到规定面试比例的,考生面试各科成绩均不得低于75分。
总成绩计算
A、B类型考试岗位:
考试总成绩=笔试成绩×30%+专业技能测试成绩×30%+综合面试成绩×40%
C类型考试岗位:
考试总成绩=笔试成绩×50%+综合面试成绩×50%
考试总成绩采取百分制计算,四舍五入后精确到小数点后两位数。
七、体检和考察
体检人选按照拟聘岗位名额,根据报考人员考试总成绩从高到低1:1等额确定。当总成绩相同时,依次按符合岗位资格条件的学历层次、职称、职业资格、执业资格、专业技能测试成绩、综合面试成绩高者优先;若仍相同,则组织加试结构化面试,以加试成绩高者优先。
体检由四川外国语大学按规定组织实施。体检在指定的具有资质的县级以上医疗卫生机构进行。未按时到指定地点参加体检者,不再进入本次招聘后续环节。首次体检费由四川外国语大学承担,复查费用由应聘人员自行承担。体检标准参照《关于修订〈公务员录用体检通用标准(试行)及〈公务员录用体检操作手册(试行)〉有关内容的通知》(人社部发〔2016〕140号)等规定,结合本行业或岗位实际要求执行,并按规定填写《事业单位工作人员聘用体检表》。除按相关规定应在当场或当天复检并确认体检结果的项目外,四川外国语大学或受检人对体检结论有异议的,可在接到体检结论通知之日起7日内书面提出复检申请,经四川外国语大学同意后到指定医院进行一次性复检,体检结论以复检结论为准。
体检合格者,由四川外国语大学按照《重庆市事业单位公开招聘工作人员考察办法》,对拟聘人员进行全面考察,考察内容包括政治思想素质、道德品质修养、能力素质、遵纪守法情况、日常学习工作情况以及是否需要回避等,考察结束后应据实作出考察结论。考察名单确定后,应当及时通知考察对象本人。
考察应坚持“凡进必审”,考察小组要按照“谁审查、谁负责”、考察留痕的原则,严格审查拟聘人员的人事档案、诚信记录、违法犯罪记录,审核拟聘人员提供的报名材料及其他有关材料是否属实,注重采取实地考察、延伸考察、官方网站查询等方式查证。其中,学历、学位及信用情况应通过中国高等教育学生信息网(chsi.com.cn)、中国学位与研究生教育信息网(cdgdc.edu.cn)、中国执行信息公开网(zxgk.court.gov.cn)、“信用中国”网站(creditchina.gov.cn)等进行查证。考察结论为不合格的,考察小组应向考察对象本人说明原因。
对报考人员的资格审查贯穿于公开招聘全过程,凡查实报考人员条件不符合应聘资格条件的,取消进入后续招聘环节或继续聘用资格。其中,在面试组织实施前查实的,其缺额按面试人选递补规则进行递补;在面试组织实施后查实的,其缺额不再递补。
若有报考人员体检、考察不合格或在体检、考察中经确认自动放弃资格,其缺额可一次性递补,递补次数由学校研究决定。拟聘人选一经拟聘公示,因各种原因再出现缺额的不再递补。需递补的,按该岗位报考人员考核总成绩从高到低依次递补,且递补人员的面试成绩(专业技能测试或综合面试)不得低于70分。
八、公示
考试、体检、考察等有关事宜,在四川外国语大学人才招聘网(网址:rszp.sisu.edu.cn)上发布,请考生及时关注。
拟聘人员名单在重庆市人力资源和社会保障局(http://rlsbj.cq.gov.cn/)等网站上公示,公示时间为7个工作日。公示内容包括姓名、性别、出生年月、毕业院校及毕业时间、所学专业及学历(学位)、笔试面试成绩、总成绩以及岗位招聘条件所要求的工作经历、职称、职业(执业)资格等其他应公示事项。
九、聘用及待遇
经公示无异议或异议信息经核实不影响聘用的拟聘用人员,由招聘单位提出拟聘用意见,填写《重庆市事业单位新进人员备案表》和《重庆市事业单位拟聘用人员名册》等报事业单位人事综合管理部门审批。
招聘单位与聘用人员按照《重庆市事业单位试行人员聘用制度实施办法》(渝府发〔2003〕37号)和《重庆市人事局关于转发〈事业单位聘用合同(范本)〉的通知》(渝人发〔2006〕68号)等规定,签订《事业单位聘用合同》,确立人事关系,完善聘用手续,相关待遇按重庆市有关规定执行。
公开招聘的人员按规定实行试用期。试用期满考核合格,予以正式聘用;试用期满考核不合格,依法解除聘用合同。
聘用期间发现因聘用人员或招聘工作相关人员隐瞒相关情况致使人员条件不符合公招时岗位条件要求的,依法解除聘用合同。
十、纪律要求
公开招聘事业单位工作人员,是公开选拔优秀人才的重要渠道,必须严肃人事工作纪律,确保招聘工作顺利进行。各有关单位要严格执行《事业单位公开招聘违纪违规行为处理规定》(人力资源和社会保障部令第35号)、《事业单位人事管理回避规定》(人社部规〔2019〕1号),认真贯彻《关于印发〈重庆市事业单位考核招聘工作人员办法〉等6个公开招聘配套文件的通知》(渝人社发〔2016〕281号)等有关政策规定,自觉接受纪检监察机关和社会各界的监督,若有违纪违规行为,按规定追究有关责任。
公开招聘过程中凡发现报考人员档案材料或者信息涉嫌造假的,应当立即查核,未核实前,暂停聘用;发现报考人员提供虚假材料、隐瞒事实真相,或提供的材料、信息不实影响审核结果的,或干扰、影响考察单位客观公正进行考察的,给予考察不合格结论,一律不予聘用。报考人员提供伪造的身份证件和招聘公告要求的学历(学位)、职(执)业资格等材料的,一经查实,视为品行不端及不诚信行为,由主管部门会同招聘单位报市级事业单位人事综合管理部门备案并计入个人诚信档案,从本公告发布之日起5年内限制招聘为我市事业单位工作人员。
十一、其他
招聘过程中涉及的有关问题,请按以下方式咨询:
1.本简章由四川外国语大学负责解释。网上报名资格初审、复审报名资格、考试、体检、考察、公示等环节的有关问题,咨询电话:65385230闫老师、曹老师。
2.网上报名技术咨询电话:023-65385230 闫老师
重庆市事业单位公开招聘问题和情况反映信箱:2522912065@qq.com(该邮箱不接受简历)。
附件:1.四川外国语大学2022年公开招聘事业单位工作人员岗位一览表
2.授予博士、硕士学位和培养研究生的学科、专业目录
3.普通高等学校本科专业目录(2022年)
4.重庆市考试录用公务员专业参考目录(2015年下半年修订)
5.资格审查所需材料
6.机关事业单位工作人员诚信应聘承诺
7.笔试科目考试范围
